Appendix B - QED-3 Board Schematics
Microprocessor
Memory
PIA
Hardware Control Logic
Communications
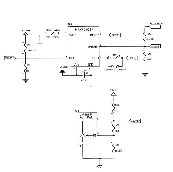
Reset Circuitry
Power Circuitry
DAC & 12 Bit A/D
External Connectors
This page is about: Microcontroller and Single Board Computer Schematics 68HC11 MC68HC11F1 – Microprocessor Memory PIA Hardware Control Logic Communications Reset Circuitry Power Circuitry DAC & 12 Bit A/D External Connectors









